近日,关于游戏版号的消息再次引发了各行业的关注。
上周,公众号艺忛出版发布了一条关于游戏版号的最新信息,该信息称艺忛出版参与了地方主管部门召开的游戏工作专题汇报,并附上了会议内容总结。随后,原国家新闻出版广电总局网站也更新了《出版国产网络游戏作品审批申请书》、《出版境外著作权人授权的电子游戏出版物审批申请书》、《出版境外著作权人授权的互联网游戏作品审批申请书》。
值得一提的是,艺忛出版是A股上市公司厦门吉比特旗下专门从事游戏出版相关业务的全资子公司。

目前艺忛出版公众号已经删除了该消息。
整体上,这次公布的消息对行业而言整体利好,然而本次版号传播最广的确是当日一同流出的“版号新增注意事项”。
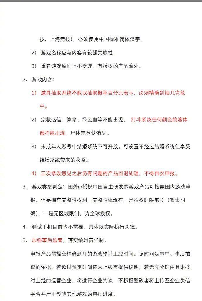
该文件中红字标注的“道具抽取系统不能以抽取概率百分比表示,必须精确到抽几次能中”信息被广大网友大量转发。不少玩家称其为“社会主义优越性”,丝毫不吝惜赞美之词,与之前对游戏版号相关新闻的评论形成了鲜明对比。
而另一方面,游戏从业者则对这则消息抱有怀疑态度,“这不太合理,按这个要求,几乎所有游戏的抽卡系统都要大改”。
非官方消息,也非艺忛出版推送
“版号新增注意事项”并非艺忛出版公众号所推送的政策总结内容。
由于该消息流出与艺忛出版的信息推送时间相近,很多人将该“版号新增注意事项”误当成艺忛出版所推送的政策总结信息。


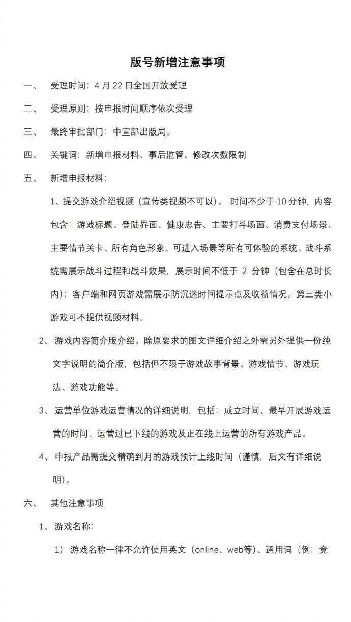
与艺忛出版所推送的信息进行对比,该“版号新增注意事项”事项确实与艺忛出版的总结信息有着较大重合,如“打斗系统任何颜色的液体都不能出现”。但被大量转发的“道具抽取系统不能以抽取概率百分比表示,必须精确到抽取几次能中”则是“版号新增注意事项”的独有内容。
游戏干线(Wechat:eplay520)查阅了原国家新闻出版广电总局网站,并未发现含有“道具抽取必须精确到几次能中”要求的文件。
那么,既不是艺忛出版所推出,也不是有关部门的“官宣”,这份被广泛转发的“版号新增注意事项”的来源究竟是哪里?
通过搜索发现,游戏业内人士,微博用户“老刀99”进行了真正意义上的首轮传播,其4月19日14:00发布的图文微博成为了众多媒体的新闻源,一些媒体援引了“老刀99”的分析,进一步扩大了该消息的传播范围。

然而对比消息出现时间,我们发现一些玩家游戏群中出现该截图的时间要早于该微博。通过对4月19日的聊天记录翻找,我们发现了一条来源于“ s1 游戏动漫论坛”界面的截图。该截图中所显示的主要内容即为“版号新增注意事项”,但发帖人也注明该信息来源于SteamCN论坛。
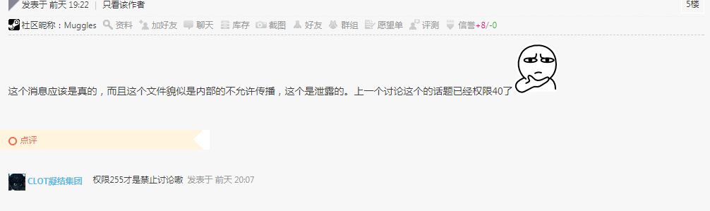
随后我们访问了SteamCN论坛,但原始贴已经被屏蔽,需要达到论坛阅读权限40才能查看。有坛友在另一个可访问的相关帖表示,该消息应该是真的,但文件似乎是内部泄露的,还不允许传播。

辟谣?本身就属未确认消息
今日,部分媒体考证版号新闻时发现,原国家新闻出版广电总局网站所更新的文件中并未出现相关的详细要求,且艺忛出版已经删除了此前推送的相关图文。
目前,大量媒体已经开始展开针对该信息的辟谣工作,微博部分KOL所发起的讨论亦被删除。

有网友表示,无论艺忛出版有没有删除该信息,该信息都不能作为确定的新闻发送。艺忛出版在出版工作中扮演的角色是驾校教练,驾校教练可以指导你如何通过审批,但他只是给出指导意见,最终判定合格的是你压没压线,而不是你看到个什么标志物打几轮弯。
艺忛出版的推送已经删除,但“版号新增注意事项”并非来源于艺忛出版。很多媒体将“版号新增注意事项”与“艺忛出版总结信息”以“艺忛出版删稿”为证据,一并进行辟谣。
然而“版号新增注意事项”本身即为一个未考证新闻,其原始出处是SteamCN论坛用户在帖子中附带的截图。
“就是自称业内人士的个人用户在论坛发的消息,半真半假,媒体给安了个错误的源,当成实锤大肆传播,然后发现不对劲了就赶紧自己辟谣自己。”

严格意义而言,和由相关企业发出的“艺忛出版总结信息”不同,“版号新增注意事项”是一个标准的“小道消息”。
但在SteamCN的相关讨论中,有自称业内人士的坛友表示,论坛中出现的“版号新增注意事项”确实符合他们所受到的消息。

也有声音认为,“抽取精确到抽几次必中”是为了方便相关部门工作人员进行游戏审核,实际游戏产品的抽取系统还是伪随机,对外依然是公布概率,不会告诉你“抽几必中”。
不过这个说法遭到了从业人士的否定。“至少在6年前, 审查游戏概率就有了专门的评估工具,送审版本需要专门的服务器和客户端,单独设定抽几必中的意义不大,反而不如工具测试”。
同时,另有业内人士表示,新规大概率是真实的,“抽几必中”则是误读。有关部门的意思是“说明XXX获取方式,与充值货币挂钩需要设置购买限制次数”,不是“抽几必中”,而是设定每日/周的抽取上限,避免过度消费。
至于“版号新增注意事项”究竟是真是假,它首先是一个未经确认的“小道消息”。有业内人士通过专业分析推出了其中存在的不合理之处,但消息当天所引发的业内众多专业媒体和从业人士的转发扩散也确实说明了一些问题。
具体这条“小道消息”哪条是真的,哪条是假的,恐怕还要交给时间来判断。
-END-


























